游戏类型:动作射击
更新时间:2025-08-22 21:05
游戏介绍 游戏截图 游戏信息 猜你喜欢 相关资讯
游戏介绍
无尽旅图Carto“Carto”源于英文单词“Cartographer”,Carto不小心陷入了一个未知的世界。这里曲折多,地形丰富。作为一名制图师,Kado,你将使用你神秘的力量操纵地图来颠覆世界,把它翻过来,拼凑起来。当世界随着你地图的组合而改变,新的道路呈现在你面前。一路上都有谜语者,你会用你的智慧帮助他们完成你的终极冒险。
无尽旅图Carto怎么玩
1、在游戏中,通过拖拽画面左半部操控角色的移动

2、寻找到物品后,将角色靠近物品并点击右下角放大镜按钮进行互动

3、互动获得新地图后,点击地图按钮进入地图页面

4、在地图页面中,你可以随意移动地图上的版块

5、点击旋转按钮可以任意旋转地图

6、如果两个版块的边界地型相同,就可以将他们拼接起来

7、当出现的地图版块颜色偏暗,代表它是尚未探索的区域,你可以去这里进行新的探索

8、在探索区域获得新地图后,点击地图按钮进入地图页面,然后选中新地图版块进行拼接

9、将黄色边框选中要移动的地图,点击箭头选定,然后使用左边轮盘来移动地图,地图摆放完成后点击地图按钮即可进入地图中进行探索

9、地图中除了寻找地图版块,玩家还可以与npc进行互动

无尽旅图Carto攻略大全
1、初始岛屿
从飞机上掉落下来后,卡朵便开始了正式的游戏之旅。玩家可以在灌木旁在捡到地图卷轴,进入教学内容。

完成教学内容后,卡朵能够在一个渔夫边上捡到闪着白光的碎片,将其与现有地图拼接,形成新的地图,卡朵就能看到房屋出现在身边。


房屋的上方有一个白色碎片,将其捡起拼入。之后能在新地图里找到一个白色碎片,拼入后再于新地图中找到一个白色碎片,将树林拼出来。
树林中同样有一个白色碎片,将其拼入后会出现一个新的 NPC “阿伯”。阿伯找不到回家的路,卡朵需要将阿伯所在的版块拼到此前房子的东边。

此时会新出现女性 NPC,她会告诉你夏南的家在森林里。卡朵在这对夫妇旁捡到一个碎片,再在小孩旁捡到两个碎片,就能拼出森林了。



进入森林的房子中,和夫妇对话后,调查墙壁上发光的贝壳,发现新的碎片。将其拼入形成湖泊,随后去湖边寻找她们的女儿夏南。
夏南想要故乡的泥土,卡朵可以在下图所示的版块上找到一个小土堆,挖到泥土。

将泥土交给夏南后,会拿到港口碎片。港口碎片拼入时需要将码头那一端朝向北方。随后玩家前往港口,和众人道别后进入下一章。


2、河谷之光草原
抵达新的岛屿后,在右侧捡到新的碎片。拼入后会遇到一个睡着的放羊人,他会委托卡朵寻找丢失的四只羊。羊不会跟着玩家走,卡朵必须先找到更好的东西才能吸引到羊。
和位于下图所示位置的图雅阿姨交谈,得知需要寻找一个叫做甜甜果的食物。

甜甜果就在图雅阿姨周边,由歌词「只有一枝」得知是三棵植株中间的那一棵。

摘下甜甜果后和小羊互动即可将其领至牧羊人阿毛旁。目前地图上只有三只羊。卡朵需要将四个草原拼图以下图所示摆放,中间的空缺处就会新生成一块地图,最后一只羊就在其中。

找齐了羊之后可以从一只活蹦乱跳的羊身上拿到新的地图碎片,将其拼入。新的地图板块中有一个新的碎片和外婆寄来的纸飞机,再将新的碎片拼入。

之后卡朵会遇到一个分叉路。卡朵先前往小桥的方向,由路牌指示可知,要将一条笔直小路的版块拼入。抵达小桥后,卡朵能在桥上发现新的弯曲小路的碎片。

此时回到“帐篷”路牌处,将两个弯路版块按下图拼出,帐篷就出现了。

进入帐篷后,将两个帐篷拼起来,进入下一个帐篷和蒙克尔对话后,返回上一个帐篷查阅桌上的笔记本,再回去和蒙克尔对话。之后前往森林寻找阿噶。

和之前拼草原的方式一样,按下图所示摆放森林,中间会出现一个新的森林版块,和其中的阿噶对话,拿到香喷喷叶,返回帐篷,一起吃饭。

时间来到第二天,蒙克尔通知你河流源头有突发情况,于是前往河流源头,和四人对话后,根据河流中的箭头,卡朵需要转动该板块让河流流向东方。

河谷之光出现,但被小羊吓走,卡朵将小桥版块拼过来,就能发现被小桥卡住的河谷之光了。拿到河谷之光后,卡朵会来到一个新区域。
3、混沌森林
来到新区域后和猫头鹰对话,按照它的指示卡朵将河流拼成一个圆圈,出现新 NPC 奇尔布。

和他交谈后拿到新的碎片 – 火堆。火堆旁有两个新的碎片,和两位人类 NPC 对话后,卡朵需要用两个新碎片拼出迷雾。

第一处迷雾的解法:
每块迷雾版块中都有四个方向的路径,其中一个方向的路径上有一棵绑着小布条的树木,这个就是正确的方向,将另一块迷雾版块拼过来,从这条小路进入下一个迷雾版块。再重复三次,就能走出迷雾了。

走出迷雾后能见到两个新碎片,拼入后来到一个小池旁和新NPC对话,捡起新碎片后进入新的迷雾。
第二处迷雾的解法:
只能使用这两块新的迷雾版块。按照地面上倒伏树木所指向的方向拼合版块即可,重复四次走出迷雾,拿到新的碎片,将其拼入。

来到石碑旁和几个 NPC 交谈后,卡朵利用手头的两个新碎片进入第三处迷雾。
第三处迷雾的解法:
观察树木随风摆动的方向,并朝摆动的方向拼合碎片。重复四次走出迷雾。

树木朝右摆动,所以向右拼合版块
之后卡朵用拿到深色密林版块按图示拼合,接着来到一个树洞前,进入其中,来到地下隧道。

4、地底迷宫
地下隧道的拼法
第一步:

第二步如下,同时卡朵会在这里捡到一个蚯蚓。

第三步如下,并将捡到的蚯蚓放入洞中。

第四步如下,之后就走出隧道了:

走出隧道后和奇尔布交谈,把小树苗给他。再进入新的隧道。
隧道解法:
第一步:

第二步将蚯蚓连接过来把大石块捣破,如图所示:

第三步:

第四步,随后就能走出隧道了:

5、森林母树
走出隧道后卡朵卡朵将四块角落处有一个石碑的版块按下图所示拼出来,能看到一个奇特图腾。

卡朵按照图腾所展示的图形拼合各个版块后,就能找到森林母树。

来到母树旁,和看守者进行一连串对话后,母树会进行新一轮看守者的选择。选择完后,卡朵离开混沌森林,进入下一章。
6、故事馆
来到新的森林后,卡朵看到森林中有一座故事馆。进入后阅读桌上的发光书籍,馆长就会出现。
和他对话后来到沙漠藏书间,了解到奶奶的最新情况,知道下一个目的:沙漠。
通过下图图示拼接后,卡朵来到下一个藏书间,了解到「名鞋草上飞」在故事馆地下二层。

故事馆以红门所在版块为一层,卡朵按下图所示版块拼出,并来到地下一层右边的藏书间。再将这个版块挪动到地下二层,重新来到沙漠藏书间,找到草上飞。


这之后离开故事馆,由下图所示位置回到草原。

7、入睡方式
找到牧童阿毛,和他交流后得知需要让他入睡才能进入沙漠。

和地图上的三个小朋友对话,了解到不同的助眠植物位置。

瞌睡花:
位于圆环中,将版块按下图所示摆放即会出现:

舒眠叶:
位于黄色田中间,将版块按下图所示摆放即可出现:

细语草:
位于入海口。将版块按下图所示摆放即可出现:

收集到三种助眠植物后,交给阿毛,他会入睡并带领卡朵进入沙漠。
8、沙漠绿洲
第一次进入黄沙:
在进入沙漠后,卡朵会发现两个找水队队员,按照她们的指引,卡朵拆东墙补西墙,不断地将版块往西拼即可。

走出沙漠后卡朵会发现一处废墟一个锁住的箱子,箱子上有一串数字:“90,-180,270,-270,90”。这其实版块转动的度数。
顺时针转动一次 – 逆时针转动两次 – 顺时针转动三次 – 逆时针转动三次 – 顺时针转动一次,便能打开这个宝箱,拿到金币。

废墟上方有一个指示牌:跟着黄沙中的足迹走。
第二次进入黄沙:
黄沙中刮过风后地面上会出现一串脚印,卡朵按照脚印前进即可,注意版块拼合后下一个版块的脚印必须能够和目前所在板块的脚印串联起来。重复数次后便能解开谜题,拿到一个新的碎片。


来到新的版块后,会遇到两个新 NPC 和新的碎片,此处需要拍打椰子树拿到空的椰子壳。此外反复触碰仙人掌能解锁一个成就。

根据高个找水队队员的说明,卡朵再次回到黄沙进行寻找。
第三次进入黄沙:
黄沙在刮风之后会出现集聚的仙人掌群,卡朵将三处黄沙的仙人掌拼在一起,就能看到新的地图板块。


新的板块上有队长的骆驼和一块石碑。石碑文字表示绿洲被遗迹包围了,此时卡朵要再次回到黄沙中。
第四次进入黄沙:
黄沙在刮风后会在四边的某一边出现土墙,卡朵将三块黄沙的土墙按下图所示拼合,中间的空缺就会出现新的沙漠版块。

队长就在新的沙漠中,并且她周围有一个新的碎片- 古井,捡起将其拼入。
卡朵和队长对话后知道对方很口渴。接下来回到队长的骆驼处,将它嘴里咬着的丝巾拿下来,随后来到古井旁,用丝巾将之前的空椰子壳放下去打水,打到水后交给队长。

交给队长后队长恢复了精神,她表示有样神器被沙漠大盗拿走了,需要卡朵帮忙找回来。
第五次进入沙漠:
将三个黄沙版块拼起来。大风刮后其中某一个版块中会出现一个祭坛,卡朵来到这个祭坛后将之前箱子中的金币放入其中。沙漠大盗会笔直地撞向这个祭坛昏迷过去,此时卡朵捡起掉落的神器回去交给队长就行。

队长使用神器后会有一道光从门上射下来,此时卡朵回到地图切换界面,能看到一个白色的轮廓。卡朵按照轮廓将黄沙版块拼进来即可解锁新的版块 – 水池。


将四个干枯的水潭拼到水池版块边上,绿洲就出现了。

和众人对话后,会发生一场地震,出现一个新的通道,进入通道后卡朵就会到了故事馆所在的树林。
9、寻找火山
进入故事馆后,卡朵和夏南重聚,并在故事馆中寻找火山藏书间。
二楼的《图书馆惊魂记》档案告诉了卡朵火山藏书间的位置:其他藏书间不能够与一楼大厅相连。
按照下图所示摆放后,火山藏书间就会出现:

进入火山藏书间后,夏南告诉卡朵可以通过森林中的古道抵达火山,因此卡朵辞别夏南和馆长,通过下图所示通道重新回到混沌森林。

来到混沌森林后,带着狐狸宠物的 NPC 告诉卡朵新的看守者奇尔布不见了,卡朵需要找到奇尔布。
在和带着秃鹰的 NPC 对话后,卡朵能够在母树东北方的树林中找到一个地图碎片。奇尔布就在这个地图碎片的版块中。

之后奇尔布会让卡朵去寻找一棵挠痒痒树(如下图所示)。挠痒痒树后面有一根挡住树洞的树枝无法搬动。通过和狐狸伙伴 NPC 的对话,卡朵来到河边打水处和卡梅克对话,随后前往火堆找到熊伙伴,让它搬动树枝。



树枝被搬动后,卡朵便能进入到树洞里的古道。
古道一片漆黑,拿到古道中的火把后,用它将所有熄灭的火把都点亮,随后会出现一处有洞穴的新版块。跳入这个洞穴,便能来到火山。


10、火山宾馆
火山章节中地表以下的地图版块是不能随意移动和搬动位置,只有在地面上移动版块,才能够让地下的结构发生变化。
来到火山后,卡朵会先后和阿妞、姆哥对话。姆哥旁边有一个新的地图碎片,拼入地图后再次见到阿妞,对方表示要带卡朵参观火喷泉。
按下图所示拼合版块后,通过梯子来到地下,就能在走到火喷泉旁边了。

参观完火喷泉后重新回到地表,和阿妞对话后乘坐电梯来到新的版块 – 餐厅。按下图所示摆放板块后,下楼梯后就能走到餐桌旁,并且和厨师中姐对话。

随后回到地表,此时会有候鸟从空中飞过,卡朵需要让它连续三次飞过烟囱,这样它就会被烤焦了。
具体做法如下:

重新回到地下,卡朵就能捡到烤焦的候鸟和一个新的碎片。将前者交给中姐后开始晚餐,晚餐过后把新的版块按下图所示摆放,来到一个四周都是山羊的区域。乘坐地图中电梯,前往温泉和卧室处。

首先和姆弟沟通,体验一把岩浆床,随后下梯子和小四交流。将小四旁边的新碎片按下图所示拼入,随后沿路抵达新区域。

在新区域捡到新碎片后,按照下图方式拼合,踢走堵住温泉的小石子,激活温泉。


但此时温热不是热的,卡朵要原路返回重新回去找到姆哥,他会给卡朵一个用来驾驭山羊的胡萝卜。随后前往山羊版块,骑着山羊来到火山口。

山羊处
沿着绳索下到火山口,按阿妞的指示转动轮盘。但由于错误的指示火山要爆发了。此时切换到版块操作界面,快速旋转火山版块让自己飞出来。

随后和火山口的姆哥对话,在版块操作界面拖动火山板块远离自己的版块。

随后回到大厅,收到外婆寄来的信,乘着矿车离开火山。
11、返回故乡
回到故事馆和夏南对话,夏南表示想回家看看,需要馆长帮忙。馆长表示需要卡朵把地下室的书籍整理好。
第一次书籍整理:

第二次书籍整理:

第三次书籍整理:

三次整理完之后,馆长会带卡朵来到海岛藏书间。在其中了解到回到家乡的岛需要用到家乡的泥土和蚯蚓。随后卡朵和夏南一起回到船上,返回夏南的家乡。
第一次导航:
观察蚯蚓的朝向,如下图所示就是选择东南方向。

第二次导航:
观察蚯蚓的形状,如下图所示就是选择北方(North)。

第三次导航:
观察蚯蚓的形状,如下图所示就是选择“朝11点钟方向划过去”

第四次导航:选择“以上…皆是”。

重新回到夏南的故乡,卡朵需要和岛上的所有居民进行一次对话,得知钓鱼大赛的消息,随后回到小船旁和夏南对话,和夏南一起参加钓鱼大赛。
钓鱼大赛开始后,和只穿一条裤衩的小孩对话,拿到鱼的图纸。

随后切换到版块操作界面,依次序拼出下列图形:



将鱼钓齐后,送去检查,就能够获得前往冰川的海图了。
12、冰川寻宝
下船后往左走能够遇到一名提着篮子的 NPC “阿露西”,其左上方有一个新的地图碎片。将其拼入,如下图所示把新的版块作为跳板,来到之前所在版块的右侧,和老爷爷“路卡”进行对话。

之后按下图所示拼合,为老爷爷取来背包:

将桥修好后,如图所示将另一块版块作为跳板,抵达另一座桥所在地,并捡到新的地图碎片:

将新的地图板块拼入后,能遇到一位正在钓鱼的NPC,捡起他旁边的地图碎片拼入。

新的地图碎片为大本营。卡朵需要通过结冰的湖面来抵达此处。
从下图箭头所示位置进入冰湖:

穿过冰湖的办法:
1、先将版块拼成如下图示,由此进入冰湖并一直滑到地图边缘。

2、将版块按下图所示拼合,继续一路滑到底

3、将版块按下图所示拼合,一路滑到底就进入大本营了。

进入大本营后和众人对话,捡起老爷爷身边的碎片,按下图所示拼合。推开靠近阿露西一侧的大门走出大本营,进入这块新的版块,找到灯塔并与NPC进行交谈,获得新的碎片。

将新的地图板块按下图所示拼合,与老爷爷再次对话。

之后卡朵需要取回老爷爷的背包。背包在强风森林中,这个森林中的风始终吹向南方,卡朵借助此特性旋转地图板块,让风将卡朵吹向背包即可。
拿回背包后调查石柱遗迹。根据版块朝向的不同,石柱会显示出不同的图案,卡朵需要用 6 块冰川版块分别拼出 3 个不同的图案。
图案1:

对应的冰川拼图:

图案2:

对应的冰川拼图:

图案3:

对应的冰川拼图:

全部拼出后,灯塔会发出光亮,卡朵按如下所示拼合版块后,就会激发出第七块冰川拼图。

以大本营为中转站,卡朵就能轻松地抵达第七块冰川版块。

找到宝藏后,卡朵收到外婆的纸飞机,与冰山的众人道别,回到故事馆,寻找故事馆的顶楼。
13、云层之上
按照藏书间的图纸,卡朵将版块按下图所示摆放,即可开启前往顶楼的大门。


但顶楼不够高,卡朵和夏南前往森林母树寻找帮助。在母树的枝头,卡朵需要将此前去过的地方的版块拼在一起。
注:此处答案不唯一,大家按照自己的喜好任意拼图就行,就不展示解法了。

将所有拼图拼完后,卡朵来到云端之上,完成游戏的最后一次拼图:

无尽旅图Carto第二章:
1、第二章到达后首先地图上已经有四块区块,左右对称位置分别有一个地图碎片,前往获取。
2、如下图,前往下图上中区块,一个小男孩在打瞌睡,对话,得到任务帮他找到全部四只羊。得到任务后直接去随表找一只羊对话会发现没法让羊跟着我们走,回去再找小男孩确认,让我们找边上唱歌的女性询问方法,得知要用一种红色植物来引羊。植物如下图,得到后再去与羊对话,羊就会出现爱心,然后跟我们走。一只只带到小男孩身边(地图上每个三角的花丛都有一只羊),最后一只在下一步攻略说明。
3、将地图拼接成下图这样(中间这一块原来是没有的,完成边上四个后会自动出现中间的部分),然后前往中间区块就能看到第四只羊,对话,带到男孩身边。之后继续与男孩对话完成剧情,又会睡着,之后边上一只羊会非常奇怪地蹦蹦跳跳来来回回,与那只羊对话,得到地图碎片。
4、完成下图拼图后直接先往上走,会触发剧情,得到信和新的碎片一个。
5、黄框的碎片放上去以后右边的分叉路会自己出现,前往分岔路与每个角色谈话。务必每个人都谈话。之后红框的碎片拿上。
6、先往下走,两个直线道路拼接到分岔路口向下的方向会刷新出小桥区块。前往小桥区块,看到新角色,对话剧情同时得到红框的新碎片。
7、完成下图拼图(就是两个连续转弯)之后就能刷新出房子,前往,房子直接进去,跟小男孩对话后进入地图模式把左边的房间放到上面去,之后进入到上面房间与大叔对话触发剧情。大叔让我们去看笔记,看完后再来找大叔,就会让我们找之前的大男孩。
8、森林这里,有解谜部分存在。这里做一下森林解谜的说明,每次完成一小片(至少两块森林区块)组合,走过去就能找到一个小孩告诉我们一个方向(手指的方向)也是森林,那么就用更多的森林区块去连上小孩所指方向,最后就能完成到下图所示的情况。(中间的湖是边上三个完成安置后刷新出来的)前往中间湖边。对话触发剧情,给我们叶子。
9、之后前往大叔身边(不一定非要走外面地图链接,也可以从一个帐篷里直接走里面到达另一个帐篷,通的),触发剧情即可进入鼓掌小游戏,依照节奏鼓掌就可以。
10、深夜对话剧情结束后前往森林中心湖边,与每个人对话触发剧情(每个人,并且最后自己也去小男孩上面的位置躲好),完成剧情后记得跟大男孩对话才能触发找花剧情,之后将小桥区块与中心湖区块连上,前往触发就可以完成本章节。
无尽旅图隐藏成就
更新时间:2024/6/22
在无尽旅图手游中,有丰富的成就系统,很多成就等你解锁,除了一些普通成就之外,还有很多的隐藏成就,隐藏成就是没有明确提示的,所以很多玩家都未能解锁全部隐藏成就,这里将为大家带来无尽旅图全成就达成攻略,普通成就隐藏成就完成方法都有,一起来看看吧!
【普通成就】
扬帆出海:完成第一章
草原探险:完成第二章
母树重生:完成第三章
好学之人:完成第四章
绿洲之城:完成第五章
森林之友:完成第六章
熔岩旅舍:完成第七章
天才钓手:完成第八章
绝世珍宝:完成第九章
小制图家:完成第十章
普通成就,只要通关每一章节就会解锁,这没什么难度,重点是隐藏成就
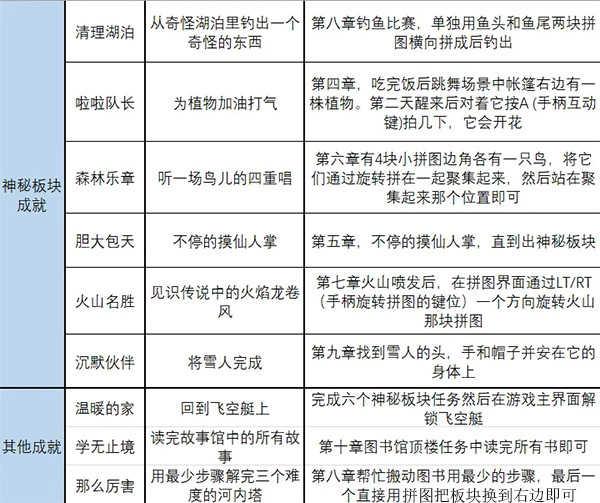
【隐藏成就】
1、清理湖泊:第八章,在钓鱼时,把地图拼成小男孩在地上画的图案(一个鱼头),然后在湖里钓出神秘版块。
2、森林乐章:第六章,在森林里找到站在树上的4只鸟,然后移动地图把它们拼合一起。
3、火山名胜:第七章,火山爆发后,一直旋转火山口的地图(十字形地图)。
4、胆大包天:第五章,不停的摸仙人掌。
5、沉默伙伴:第九章,将雪人完成,下图画圈是4个部件的位置。
6、学无止尽:第十章,读完故事馆中的所有故事。
7、那么厉害:第八章,用最少步骤解完三个难度的河内塔(故事馆整理书箱)。
①左中、左右、中右
②左中、左右、中右、左中、右左、右中、左中、左右、
中右、中左、右左、中右、左中、左右、中右
③直接地图交换位置,移到最右
8、啦啦队长:第四章,在帐篷的旁边有个植物可以为它拍掌加油,一直拍掌直到开花。
9、温暖的家:收集齐6块神秘版块,然后在游戏开始界面选择【神秘版块】,解锁飞空艇。

怎么存档
更新时间:2024/6/22
游戏会在流程中自动存档,通常来说每推进一个谜题,都会自动保存。此外,退出游戏的时候,点击右上角的设置按钮,然后选择「储存并离开」也可以存档。
如果看不到「储存并离开」按钮,或者提示进度不会保存,那说明目前的位置确实无法存档,可以尝试稍微推进一些游戏,直到出现「储存并离开」的选项。
怎么带人去房子
更新时间:2024/6/22
1、找到房子的位置并确保人物能够移动。
2、将视角切换至右上方地图,确认房子标识清晰可见。
3、选择带人去房子的选项,即可。
更新时间:2024/6/22
需要64位处理器和操作系统
操作系统*:Windows 7 SP1+
处理器:Intel or AMD Dual Core at 2 GHz
内存:4 GB RAM
显卡:Geforce 9600 GS,Radeon HD 5670
DirectX版本:11
存储空间:需要2 GB可用空间
v1.0.7.6版本
修复已知bug
更新时间:2024/06/15
1、【解放路痴,拼接地图】
卡朵可以把地图拼接起来,让世界1:1还原成地图模样,这也是卡朵"Cartographer"(制图师)”之义。
不同的地图世界里暗藏玄机,隐秘之处可能就是地图碎片散布之处。观察这些地图后,卡朵就可以依赖自己的能力,将地图旋转,首尾相接,连成一片新大陆。这片大陆没有指定的方向,只有卡朵自己用手将这些碎片连起,方可到达彼方。
2、【不同的地图,不同的特色】
平原、森林、沙漠、火山、冰川等地形环境,尽在画中……每一幅地图都精心绘制,千奇百怪的世界犹如万花筒,各种风俗文化和山水奇观分布其中。
在不同的地形上玩地图也会触发非常奇妙的结果。原本远在天上的人,换个位置,就在眼前。沙漠+湖泊会突然形成新的绿洲,展开新的地形……玩家需要随时因地制宜,拥抱变化,迎接新的挑战。
3、【特色人物,奇闻轶事】
在利用地图改变世界面貌的过程中,卡朵也会遇到形形色色的NPC,每一个都有自己的性格。什么样的文化让每一个成年岛民都会被流放海外。还有远古守护家族。这世间,何必有古树相伴,不能离去。亲自揭开这些聚落人物的秘密,与各色人物同行。
每个角色都有独特的手绘风格。游戏中你会遇到形形色色的人,启程与离别总在发生,旋转地图,标记一个句号并打开一个新页面。
提灯与地下城公测版是一款2D卡通风格的动作冒险游戏,游戏内的质量是非常高的,玩家可以在游戏内完成各种全新的挑战并且可以获得更多全新的战术升级,玩家将会以地牢冒险的形式进行作战,这样还能让玩家拥有更加热血的挑战,游戏内的作战方式也会更加的精彩,完成更是需要策....
亿万战场是一款全新打造其人气极高的冒险格斗类手游,简约的游戏画面,玩家在游戏中需要学习各种各样的战斗技巧,同时收集各种武器装备,增强自己的战斗能力,每天都有各种各样的游戏任务等待你的完成,从各个任务当中获取到更多的奖励,让你有更强的能力来面对后面高难度的挑....
火柴人放逐英雄是一款很有趣味的格斗冒险游戏,在这款游戏中忘记将可以自由的选择自己的火柴人角色来进行挑战战斗,很多的火柴人角色玩家将可以进行游戏,此外给自己火柴人搭配不同的战斗装备这样玩家就可以很轻松的进行这款游戏了,挑战玩法中玩家可以挑战的游戏内容有很多的....
游戏信息
游戏版本
v1.0更新时间
2025-08-22 21:05系统要求
安卓5.2以上最新录入
猜你喜欢
相关攻略
CrazyGames最新入口 CrazyGames在线游玩入口
03-10GTA5作弊码大全 2024PC版作弊码大全一览
03-10游戏修改器大全 2025最火游戏修改器合集
03-10燕云十六声能在电脑上玩吗 燕云十六声网页游戏教程
03-10无限暖暖能装mod吗 无限暖暖好玩的mod推荐
03-10龙之谷世界有什么音乐 龙之谷世界汽水音乐推荐
03-10怪物猎人荒野刺枪翼龙地图位置 掉落素材介绍
03-05迷你世界无限使用迷你币有哪些 迷你币激活码及使用攻略
03-05迷你世界2025年石巨人召唤方法 石巨人召唤步骤全解析
03-05AIR什么时候发售 游戏上线时间介绍
03-05迷你世界召唤石巨人材料获取攻略 石巨人召唤材料收集方法
03-05怪物猎人荒野随从猫骨制α套装数据与材料一览
03-05同类推荐
Catboy Hero Mask(英雄面具无限金币版) 1.0最新版
最强弓箭手无限金币钻石破解版 1.1.0最新版
SuperMan Cartoon(卡通奔跑3D无限金币版) 1.10全关卡版
Dino Hunting(恐龙丛林狩猎2020无限钻石破解版) 1.20最新版
Gun Rage(枪怒无限钞票版) 1.4.1最新版
牛仔大战官方版 1.25安卓版
Cyberika赛博朋克RPG人物无敌版 0.9.1-rc129安卓版
Real Steel(真实机器人环斗无限金币破解版) 1.3最新版
火影忍者究极觉醒3全人物金手指破解版 2021.01.04.16中文版
Sniper Shooter 3D Shooting Game(狙击射手)无限金币破解版 5.0最新版
赛博朋克2020去广告破解版 1.1最新版
Incredible Monster Hero New Fighting Games 2020(怪物英雄无限金币版) 1安卓版
热门游戏榜
保卫大米最新版
塔防回合
保卫大米最新版
类型:塔防回合
查看支配枪械GunControl
动作射击
支配枪械GunControl
类型:动作射击
查看机甲跑跑
塔防回合
机甲跑跑
类型:塔防回合
查看我的世界PE版0.16测试版
经营养成
我的世界PE版0.16测试版
类型:经营养成
查看欧洲卡车模拟阿尔卑斯山脉
赛车竞速
欧洲卡车模拟阿尔卑斯山脉
类型:赛车竞速
查看Catapult(弹射战争城堡和塔防)
塔防回合
Catapult(弹射战争城堡和塔防)
类型:塔防回合
查看猴子塔防对决
塔防回合
猴子塔防对决
类型:塔防回合
查看暴走守卫者
塔防回合
暴走守卫者
类型:塔防回合
查看疯狂的土豆
塔防回合
疯狂的土豆
类型:塔防回合
查看皇家城堡守卫
塔防回合
皇家城堡守卫
类型:塔防回合
查看