游戏类型:动作射击
更新时间:2025-08-22 21:44
游戏介绍 游戏截图 游戏信息 猜你喜欢 相关资讯
游戏介绍
其实无尽旅图的一些精彩内容对大家都挺好的。在不断的冒险下,你要找到任务需要的材料,这样才能更好的获得游戏中的精彩内容。其实游戏玩法很自由,会有很多剧情,所以大家每次在线体验都会被它吸引。
1.兑换码【41567587】
2.兑换码【96325146】
3.兑换码【93402032】
4.兑换码【91528841】
5.兑换码【45707903】
无尽旅图新手攻略
1、在游戏中,通过拖拽画面左半部操控角色的移动

2、寻找到物品后,将角色靠近物品并点击右下角放大镜按钮进行互动

3、互动获得新地图后,点击地图按钮进入地图页面

4、在地图页面中,你可以随意移动地图上的版块

5、点击旋转按钮可以任意旋转地图

6、如果两个版块的边界地型相同,就可以将他们拼接起来

7、当出现的地图版块颜色偏暗,代表它是尚未探索的区域,你可以去这里进行新的探索

8、在探索区域获得新地图后,点击地图按钮进入地图页面,然后选中新地图版块进行拼接

9、将黄色边框选中要移动的地图,点击箭头选定,然后使用左边轮盘来移动地图,地图摆放完成后点击地图按钮即可进入地图中进行探索

10、地图中除了寻找地图版块,玩家还可以与npc进行互动

无尽旅图攻略
初始岛屿
从飞机上掉落下来后,卡朵便开始了正式的游戏之旅。玩家可以在灌木旁在捡到地图卷轴,进入教学内容。
完成教学内容后,卡朵能够在一个渔夫边上捡到闪着白光的碎片,将其与现有地图拼接,形成新的地图,卡朵就能看到房屋出现在身边。
房屋的上方有一个白色碎片,将其捡起拼入。之后能在新地图里找到一个白色碎片,拼入后再于新地图中找到一个白色碎片,将树林拼出来。
树林中同样有一个白色碎片,将其拼入后会出现一个新的 NPC “阿伯”。阿伯找不到回家的路,卡朵需要将阿伯所在的版块拼到此前房子的东边。
此时会新出现女性 NPC,她会告诉你夏南的家在森林里。卡朵在这对夫妇旁捡到一个碎片,再在小孩旁捡到两个碎片,就能拼出森林了。
进入森林的房子中,和夫妇对话后,调查墙壁上发光的贝壳,发现新的碎片。将其拼入形成湖泊,随后去湖边寻找她们的女儿夏南。
夏南想要故乡的泥土,卡朵可以在下图所示的版块上找到一个小土堆,挖到泥土。
将泥土交给夏南后,会拿到港口碎片。港口碎片拼入时需要将码头那一端朝向北方。随后玩家前往港口,和众人道别后进入下一章。

河谷之光草原
抵达新的岛屿后,在右侧捡到新的碎片。拼入后会遇到一个睡着的放羊人,他会委托卡朵寻找丢失的四只羊。羊不会跟着玩家走,卡朵必须先找到更好的东西才能吸引到羊。
和位于下图所示位置的图雅阿姨交谈,得知需要寻找一个叫做甜甜果的食物。
甜甜果就在图雅阿姨周边,由歌词「只有一枝」得知是三棵植株中间的那一棵。
摘下甜甜果后和小羊互动即可将其领至牧羊人阿毛旁。目前地图上只有三只羊。卡朵需要将四个草原拼图以下图所示摆放,中间的空缺处就会新生成一块地图,最后一只羊就在其中。
找齐了羊之后可以从一只活蹦乱跳的羊身上拿到新的地图碎片,将其拼入。新的地图板块中有一个新的碎片和外婆寄来的纸飞机,再将新的碎片拼入。
之后卡朵会遇到一个分叉路。卡朵先前往小桥的方向,由路牌指示可知,要将一条笔直小路的版块拼入。抵达小桥后,卡朵能在桥上发现新的弯曲小路的碎片。
此时回到“帐篷”路牌处,将两个弯路版块按下图拼出,帐篷就出现了。
进入帐篷后,将两个帐篷拼起来,进入下一个帐篷和蒙克尔对话后,返回上一个帐篷查阅桌上的笔记本,再回去和蒙克尔对话。之后前往森林寻找阿噶。
和之前拼草原的方式一样,按下图所示摆放森林,中间会出现一个新的森林版块,和其中的阿噶对话,拿到香喷喷叶,返回帐篷,一起吃饭。
时间来到第二天,蒙克尔通知你河流源头有突发情况,于是前往河流源头,和四人对话后,根据河流中的箭头,卡朵需要转动该板块让河流流向东方。
河谷之光出现,但被小羊吓走,卡朵将小桥版块拼过来,就能发现被小桥卡住的河谷之光了。拿到河谷之光后,卡朵会来到一个新区域。
混沌森林
来到新区域后和猫头鹰对话,按照它的指示卡朵将河流拼成一个圆圈,出现新 NPC 奇尔布。
和他交谈后拿到新的碎片 – 火堆。火堆旁有两个新的碎片,和两位人类 NPC 对话后,卡朵需要用两个新碎片拼出迷雾。
第一处迷雾的解法:
每块迷雾版块中都有四个方向的路径,其中一个方向的路径上有一棵绑着小布条的树木,这个就是正确的方向,将另一块迷雾版块拼过来,从这条小路进入下一个迷雾版块。再重复三次,就能走出迷雾了。
走出迷雾后能见到两个新碎片,拼入后来到一个小池旁和新NPC对话,捡起新碎片后进入新的迷雾。
第二处迷雾的解法:
只能使用这两块新的迷雾版块。按照地面上倒伏树木所指向的方向拼合版块即可,重复四次走出迷雾,拿到新的碎片,将其拼入。
来到石碑旁和几个 NPC 交谈后,卡朵利用手头的两个新碎片进入第三处迷雾。
第三处迷雾的解法:
观察树木随风摆动的方向,并朝摆动的方向拼合碎片。重复四次走出迷雾。
树木朝右摆动,所以向右拼合版块
之后卡朵用拿到深色密林版块按图示拼合,接着来到一个树洞前,进入其中,来到地下隧道。
无尽旅图沙漠新手攻略
1、第一次进入黄沙:在进入沙漠后,卡朵会发现两个找水队队员,按照她们的指引,卡朵拆东墙补西墙,不断地将版块往西拼即可。
2、走出沙漠后卡朵会发现一处废墟和一个锁住的箱子,箱子上有一串数字:“90,-180,270,-270,90”。这其实版块转动的度数,顺时针转动一次–逆时针转动两次–顺时针转动三次–逆时针转动三次–顺时针转动一次,便能打开这个宝箱,拿到金币。
3、废墟上方有一个指示牌:跟着黄沙中的足迹走。
4、第二次进入黄沙:黄沙中刮过风后地面上会出现一串脚印,卡朵按照脚印前进即可,注意版块拼合后下一个版块的脚印必须能够和目前所在板块的脚印串联起来。重复数次后便能解开谜题,拿到一个新的碎片。
5、来到新的版块后,会遇到两个新NPC和新的碎片,此处需要拍打椰子树拿到空的椰子壳。此外反复触碰仙人掌能解锁一个成就。
6、根据高个找水队队员的说明,卡朵再次回到黄沙进行寻找。
7、第三次进入黄沙:黄沙在刮风之后会出现集聚的仙人掌群,卡朵将三处黄沙的仙人掌拼在一起,就能看到新的地图板块。
8、新的板块上有队长的骆驼和一块石碑。石碑文字表示绿洲被遗迹包围了,此时卡朵要再次回到黄沙中。
9、第四次进入黄沙:黄沙在刮风后会在四边的某一边出现土墙,卡朵将三块黄沙的土墙按下图所示拼合,中间的空缺就会出现新的沙漠版块。
10、队长就在新的沙漠中,并且她周围有一个新的碎片-古井,捡起将其拼入。卡朵和队长对话后知道对方很口渴。接下来回到队长的骆驼处,将它嘴里咬着的丝巾拿下来,随后来到古井旁,用丝巾将之前的空椰子壳放下去打水,打到水后交给队长。
11、交给队长后队长恢复了精神,她表示有样神器被沙漠大盗拿走了,需要卡朵帮忙找回来。
12、第五次进入沙漠:将三个黄沙版块拼起来。大风刮后其中某一个版块中会出现一个祭坛,卡朵来到这个祭坛后将之前箱子中的金币放入其中。沙漠大盗会笔直地撞向这个祭坛昏迷过去,此时卡朵捡起掉落的神器回去交给队长就行。
13、队长使用神器后会有一道光从门上射下来,此时卡朵回到地图切换界面,能看到一个白色的轮廓。卡朵按照轮廓将黄沙版块拼进来即可解锁新的版块–水池。
14、将四个干枯的水潭拼到水池版块边上,绿洲就出现了。
15、和众人对话后,会发生一场地震,出现一个新的通道,进入通道后卡朵就会到了故事馆所在的树林。
无尽旅图故事馆通关攻略
1、来到新的森林后,卡朵看到森林中有一座故事馆。进入后阅读桌上的发光书籍,馆长就会出现,和他对话后来到沙漠藏书间,了解到奶奶的最新情况,知道下一个目的:沙漠,通过下图图示拼接后,卡朵来到下一个藏书间,了解到「名鞋草上飞」在故事馆地下二层。

2、故事馆以红门所在版块为一层,卡朵按下图所示版块拼出,并来到地下一层右边的藏书间。再将这个版块挪动到地下二层,重新来到沙漠藏书间,找到草上飞。


3、这之后离开故事馆,由下图所示位置回到草原。

无尽旅图第一章攻略
1、拾起卷轴,解封地图

2、进入地图通过旋转、移动使草原-草原(浅绿)、海洋-海洋(蓝)、森林-森林(深绿)相对应的拼接到一起,第一章卡朵暂时只能通过草原、森林版块移动

拾起地图碎片
3、保证卡朵能通过陆地前往新的地图
与卷毛对话,所有人物均可二到三次对话,一次对话结束后再次点击。对话中暗藏线索。

拾起地图碎片
4、与卷毛家人对话

拾起地图碎片
5、土壤即在这块碎片获得
线索1:毫不起眼的小土堆。

拾起地图碎片
6、森林-森林

拾起地图碎片
7、线索2:与忘性大先生对话,带忘性大先生去草原房子的东边(左上角指南针)

8、将所处地图碎片移至地图房子东边,确认后出现新房子。(如果地图碎片本来就在草原房子东边,将被要求回到西边)
我怀疑这是之后的线索,凯兰的儿子成人礼在早上的海岸边。

拾起地图碎片
9、与龙虾弟弟对话
线索2:去更大的森林找夏南
注意左上面2只海鸥,刚到地图时还没有出现,可先与龙虾弟弟对话,靠近海鸥后海鸥变成地图碎片

拾起地图碎片
10、需将森林地图碎片拼到一起方可出现夏南一家
触发剧情,进入夏南的房子
探索贝壳,发现地图碎片
怀疑是之后的线索,西雅的原生岛拥有带有淡淡清香叶子的绿叶植物。

线索3:去湖边寻找夏南
11、将森林爱心湖拼到一起
到湖边寻找夏南,与之对话
线索4:散发海岸、草原、森林气息的土壤,获得道具口袋。
位置在同时拥有海洋、草原、森林的碎片上。
挖到土壤后交给夏南,得到地图碎片
线索5:在北方的港口

12、先与凯兰对话,获得道具小帆船,以后交给凯兰的儿子,告诉他父母的思念。
选择“好了”开启剧情
怀疑能用上的线索,剑鱼鱼骨项链

无尽旅图隐藏成就
更新时间:2024/6/10
在无尽旅图手游中,有丰富的成就系统,很多成就等你解锁,除了一些普通成就之外,还有很多的隐藏成就,隐藏成就是没有明确提示的,所以很多玩家都未能解锁全部隐藏成就,这里将为大家带来无尽旅图全成就达成攻略,普通成就隐藏成就完成方法都有,一起来看看吧!
【普通成就】
扬帆出海:完成第一章
草原探险:完成第二章
母树重生:完成第三章
好学之人:完成第四章
绿洲之城:完成第五章
森林之友:完成第六章
熔岩旅舍:完成第七章
天才钓手:完成第八章
绝世珍宝:完成第九章
小制图家:完成第十章
普通成就,只要通关每一章节就会解锁,这没什么难度,重点是隐藏成就
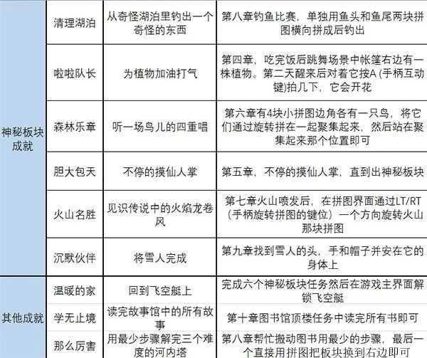
【隐藏成就】
1、清理湖泊:第八章,在钓鱼时,把地图拼成小男孩在地上画的图案(一个鱼头),然后在湖里钓出神秘版块。
2、森林乐章:第六章,在森林里找到站在树上的4只鸟,然后移动地图把它们拼合一起。
3、火山名胜:第七章,火山爆发后,一直旋转火山口的地图(十字形地图)。
4、胆大包天:第五章,不停的摸仙人掌。
5、沉默伙伴:第九章,将雪人完成,下图画圈是4个部件的位置。
6、学无止尽:第十章,读完故事馆中的所有故事。
7、那么厉害:第八章,用最少步骤解完三个难度的河内塔(故事馆整理书箱)。
①左中、左右、中右
②左中、左右、中右、左中、右左、右中、左中、左右、
中右、中左、右左、中右、左中、左右、中右
③直接地图交换位置,移到最右
8、啦啦队长:第四章,在帐篷的旁边有个植物可以为它拍掌加油,一直拍掌直到开花。
9、温暖的家:收集齐6块神秘版块,然后在游戏开始界面选择【神秘版块】,解锁飞空艇。

神秘成就攻略
更新时间:2024/6/10
清理湖泊:从奇怪湖泊里钓出一个奇怪的东西
第八章钓鱼比赛,单独用鱼头和鱼尾两块拼图横向拼成后钓出

啦啦队长:为植物加油打气
第四章,吃完饭后跳舞场景中帐篷右边有一株植物。第二天醒来后对着它按拍几下,它会开花。

森林乐章:听一场鸟儿的四重唱
第六章有4块小拼图边角各有一只鸟,将它们通过旋转拼在一起聚集起来,然后站在聚集起来那个位置即可。

胆大包天:不停的摸仙人掌
第五章,不停的摸仙人掌,直到出神秘板块

火山名胜:见识传说中的火焰龙卷风
第七章火山喷发后,在拼图界面通过一个方向旋转火山那块拼图

沉默同伴:将雪人完成
第九章找到雪人的头,手和帽子并安在它的身体上
无尽旅图怎么带人
1、首先进入无尽旅图游戏。
2、其次完成拼图(就是两个连续转弯)之后就能刷新出房子,前往房子直接进去。
3、最后跟小男孩对话后进入地图模式把左边的房间放到上面去,进入到上面房间与大叔对话触发剧情即可。
无尽旅图怎么存档
1、玩家在退出游戏的时候,点击进入设置。
2、然后在设置中选择储存并离开,就能保存你的游戏进度。
3、前往不要直接结束游戏进程,这样会导致没有存档,要重新挑战。
注意事项:
1、这款游戏是需要手动存档的,需要存档之后才能退出游戏。
2、直接退出游戏的话,会导致玩家没有及时存档,数据丢失。
1、冒险的旅程当中会遇到各种,在不同环境下生活的人物以及特色动物;
2、集平原、森林、沙漠、火山、冰川等多个地形环境的画中世界;
3、加入到核心的地图解密过程中来,考验玩家观察思考能力,巧妙的玩法。
4、与各种迷人可爱的角色相遇,解决他们的困扰,成为他们的好朋友。
提灯与地下城公测版是一款2D卡通风格的动作冒险游戏,游戏内的质量是非常高的,玩家可以在游戏内完成各种全新的挑战并且可以获得更多全新的战术升级,玩家将会以地牢冒险的形式进行作战,这样还能让玩家拥有更加热血的挑战,游戏内的作战方式也会更加的精彩,完成更是需要策....
亿万战场是一款全新打造其人气极高的冒险格斗类手游,简约的游戏画面,玩家在游戏中需要学习各种各样的战斗技巧,同时收集各种武器装备,增强自己的战斗能力,每天都有各种各样的游戏任务等待你的完成,从各个任务当中获取到更多的奖励,让你有更强的能力来面对后面高难度的挑....
火柴人放逐英雄是一款很有趣味的格斗冒险游戏,在这款游戏中忘记将可以自由的选择自己的火柴人角色来进行挑战战斗,很多的火柴人角色玩家将可以进行游戏,此外给自己火柴人搭配不同的战斗装备这样玩家就可以很轻松的进行这款游戏了,挑战玩法中玩家可以挑战的游戏内容有很多的....
游戏信息
游戏版本
v1.0更新时间
2025-08-22 21:44系统要求
安卓5.2以上最新录入
猜你喜欢
相关攻略
CrazyGames最新入口 CrazyGames在线游玩入口
03-10GTA5作弊码大全 2024PC版作弊码大全一览
03-10游戏修改器大全 2025最火游戏修改器合集
03-10燕云十六声能在电脑上玩吗 燕云十六声网页游戏教程
03-10无限暖暖能装mod吗 无限暖暖好玩的mod推荐
03-10龙之谷世界有什么音乐 龙之谷世界汽水音乐推荐
03-10怪物猎人荒野刺枪翼龙地图位置 掉落素材介绍
03-05迷你世界无限使用迷你币有哪些 迷你币激活码及使用攻略
03-05迷你世界2025年石巨人召唤方法 石巨人召唤步骤全解析
03-05AIR什么时候发售 游戏上线时间介绍
03-05迷你世界召唤石巨人材料获取攻略 石巨人召唤材料收集方法
03-05怪物猎人荒野随从猫骨制α套装数据与材料一览
03-05同类推荐
Catboy Hero Mask(英雄面具无限金币版) 1.0最新版
最强弓箭手无限金币钻石破解版 1.1.0最新版
SuperMan Cartoon(卡通奔跑3D无限金币版) 1.10全关卡版
Dino Hunting(恐龙丛林狩猎2020无限钻石破解版) 1.20最新版
Gun Rage(枪怒无限钞票版) 1.4.1最新版
牛仔大战官方版 1.25安卓版
Cyberika赛博朋克RPG人物无敌版 0.9.1-rc129安卓版
Real Steel(真实机器人环斗无限金币破解版) 1.3最新版
火影忍者究极觉醒3全人物金手指破解版 2021.01.04.16中文版
Sniper Shooter 3D Shooting Game(狙击射手)无限金币破解版 5.0最新版
赛博朋克2020去广告破解版 1.1最新版
Incredible Monster Hero New Fighting Games 2020(怪物英雄无限金币版) 1安卓版
热门游戏榜
保卫大米最新版
塔防回合
保卫大米最新版
类型:塔防回合
查看支配枪械GunControl
动作射击
支配枪械GunControl
类型:动作射击
查看机甲跑跑
塔防回合
机甲跑跑
类型:塔防回合
查看我的世界PE版0.16测试版
经营养成
我的世界PE版0.16测试版
类型:经营养成
查看欧洲卡车模拟阿尔卑斯山脉
赛车竞速
欧洲卡车模拟阿尔卑斯山脉
类型:赛车竞速
查看Catapult(弹射战争城堡和塔防)
塔防回合
Catapult(弹射战争城堡和塔防)
类型:塔防回合
查看猴子塔防对决
塔防回合
猴子塔防对决
类型:塔防回合
查看暴走守卫者
塔防回合
暴走守卫者
类型:塔防回合
查看疯狂的土豆
塔防回合
疯狂的土豆
类型:塔防回合
查看皇家城堡守卫
塔防回合
皇家城堡守卫
类型:塔防回合
查看