神探诡事录是一款以武侠为背景的悬疑探案题材的策略放置玩法为主的手游,游戏中玩家们将跟随主角的视角来这个古风世界中,在这里你将会遇到各种诡异的案件,只有发挥你仔细的观察力和推理能力才能顺利的在这些世界中找到真相。

神探诡事录攻略大全图解
角色T度表

阵容推荐

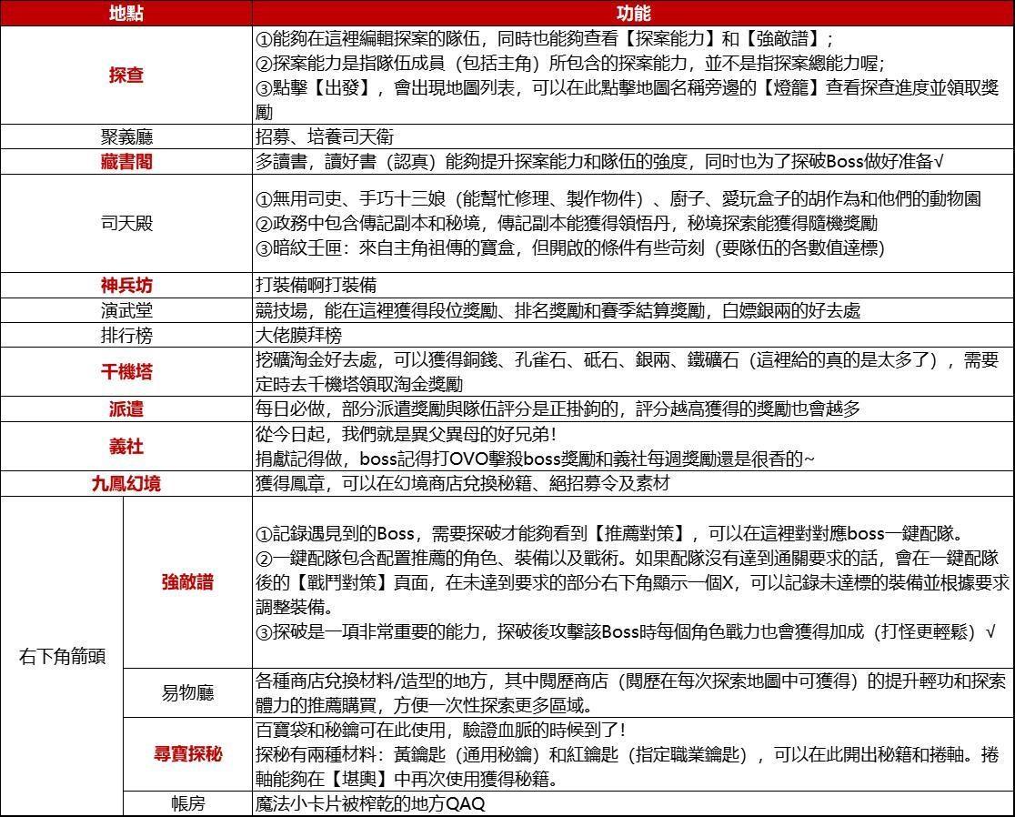
各个地点的功能

聚义厅(角色):在这里可以进行招募和培养司天卫,容纳司天卫的数量上限与培养司天卫的等级上线与聚义厅的等级挂钩,因此需要疯狂囤积沉香木。日常获得沉香木的渠道有三种:地图探索、日常委托以及派遣,每日尽量把这三条做好做满,沉香木基本不用发愁。
藏书阁(秘籍):发现的秘籍会放在这里,分为六职业不同的秘籍,秘籍按照不同的品阶能升级的等级上限也不同,领悟秘籍能够快速提升探案能力。基础升级是需要五色的领悟丹,领悟丹获取的渠道比较多(主打一个积少成多),有招募到红角能够开启对应的传记副本,每日免费三次必做。更高阶则需要用到残页和领悟心得,主要是在寻宝探秘使用秘钥获得,如果有抽到重复的秘籍,是会直接变成残页提供升级素材的,有能力的撕天剑可以适当购买秘钥。
神兵坊(装备):在这里能够打造道具、武器、防具、饰品,打造装备最基础是需要获得图纸,那麽怎麽获得图纸嘞?图纸的获取来源有两个方面,一方面是需要推进主线获得图纸,另一方面是需要提升神兵的锻造等级,锻造等级需要对图纸进行研究获得锻造经验,或是直接食用锻造心得进行提升。打造装备也会有机率触发【神兵赐福】的效果,【神兵赐福】也有等级(呀哈哈,没想到吧),不断地打造装备在提升锻造等级的同时,也会提升【神兵赐福】的等级,【神兵赐福】等级越高,效果也会更好!
新手撕天剑。
有关地图移动与捷径
第二章迷雾林(13,15)可快速通往棘村中间的监狱(9,34)。
可透过小船行驶在第一、第三章的渡口:
棘村左中水道(7,16)漂流可到棘村下方荒废渡口(27,57)。
棘村下方荒废渡口(27,57)能到迷雾林上方荒废渡口(43,9),两个点可双向漂流/逆流。
迷雾林上方荒废渡口(43,9)向南能到迷雾林中间荒废渡口(31,20),两个点可双向漂流/逆流。
迷雾林中间荒废渡口(31,20)向南可到迷雾林右侧浅滩(48,23),两个点可双向漂流/逆流。
到迷雾林右侧浅滩(48,23)向南可到鬼市左下渡口(6,13),两个点可双向漂流/逆流。
但小船行驶可能会爆掉(似乎都是向下顺流的方向,会显示触礁或安全抵达),要去棘村(3,16)找修船匠处理。
第三章棘村左边剧情揭露的捷径(2,46)可通往第四章兴元城前的山道,山道则可通往兴元城北边(40,17)。
待开启第四章兴元城荒宅开启後,可直接从司天台飞往荒宅,出来直接就到该地图北边的城郊荒宅(35,7)。
「神探:九凤诡事录」新手撕天剑。
各地图摊贩情报
第一章西市肉贩(27,17):新鲜肉x5,500文(需易容成店小二);首次易容成店小二後,可到西市酒肆(19,22)买上等五花腩、新鲜肉,新鲜肉可用来喂熊(换500经验)或卖给西市酒馆的老板娘(1个可卖2500,超暴利),但似乎只限一次。
第一章鬼市摊贩(10,11):驱蚊香500文、熏衣香500文。
第一章西市(23,5)的当铺可以典当/赎回金牙50/100银两、淑女垂钓图100/200银两。
第三章棘村摊贩(3,56):未知菌丝x3,3000铜钱、面粉x3,1500铜钱、铜镜2000铜钱。
第三章棘村修船匠(3,16):买船要10万铜钱,修船要木料x5、桐油x1和1000文。
第四章兴元城问号商贩(41,13):白米5000铜钱、机关灵台50两。
第四章兴元城云泥居(34,23):银丹丸(需用机关灵台x1换购;除了解轿夫任务外,可在地图探索时用以恢复体力)。
第四章兴元城医馆掌柜(41,13):[伤药]活络油5000文、气血丹3500文;[药材]火红蚁25银两,金鳞龟25银两,寸尾蛇50银两。